当前位置:首页 > 新闻资讯 > 行业新闻

NEWS

新闻资讯

科研合作

子宫内膜癌的早期筛查

新闻来源: 发布时间:[2024-08-09]

 

前言


肿瘤的早筛蕴藏着千亿的市场。子宫内膜癌居女性生殖系统恶性肿瘤的第二位,部分发达城市的发病率已达妇科肿瘤第一位。子宫内膜癌现有筛查方法的敏感性和特异性均有限,检查失败率高,有大量不必要的、有创的子宫内膜活检转诊,急需开发适合中国人群的精准筛查方法。

 

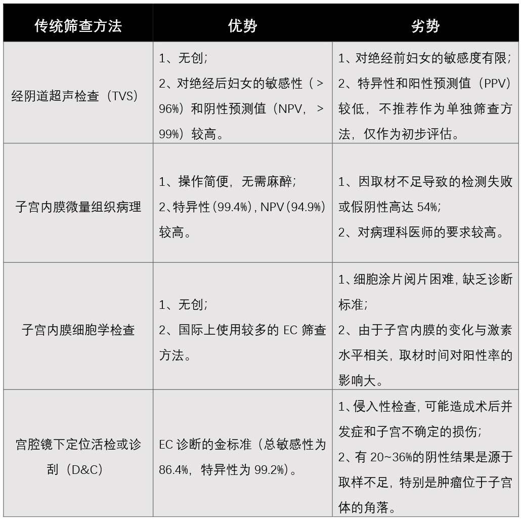
子宫内膜癌的传统筛查方法


子宫肿瘤是全球女性新发病例数排名第六的癌种,2022年发生42万例,占女性恶性肿瘤的4.3%,居女性生殖系统恶性肿瘤的第二位。根据国家癌症中心统计数据,2022年我国子宫肿瘤新发7.77万例,在女性新发肿瘤中排名第八,且呈上升趋势。子宫肿瘤中绝大多数为子宫内膜癌(EC),子宫肉瘤仅占3%。I/II期EC患者的5年生存率为74%~91%,III期为57~66%,IV期为20~26%。因此,早期发现可以提高生存率。

根据现行的EC筛查规范,普通人群不推荐常规筛查。风险增加人群(1、BMI≥30 kg/m2;2、多囊卵巢综合征;3、无孕激素拮抗的雌激素使用史;4、>55岁绝经;5、终身未育或原发不孕;6、他莫昔芬长期治疗;7、年龄≥45岁,且合并有糖尿病)建议每年行阴道超声检查(TVS),有高危因素进行筛查。高风险人群(林奇综合征患者和家属、EC或结直肠癌家族史)30~35岁后需每年筛查。传统的筛查方法及其优劣势见下表。现行EC诊断路径,转诊内膜活检的假阳性率高达90%以上,造成不必要的并发症及医疗资源浪费。 


 

传统筛查方法的不足需要生物标志物的补充。与子宫内膜癌有关的血清学标志物有CA125、HE4等。但使用CA125作为指标的准确性很容易被良性疾病如子宫腺肌病、子宫肌瘤、子宫内膜异位症,以及良性卵巢疾病所混淆。CA125是非特异性的腹膜疾病的标志物,因此,CA125不推荐用于子宫内膜癌筛查。

建立子宫内膜癌早期筛查、精准诊治体系对女性健康有重要的意义。国家卫生健康委医药卫生科技发展研究中心设立的2022年度“生育健康及妇女儿童健康保障”重点专项中建议“通过DNA高通量测序,建立子宫内膜癌早期筛查新体系,并通过前瞻性队列研究验证其效率”,“建立适合中国人群的子宫内膜癌精准筛查体系”。

 

子宫内膜癌的突变检测


谈到基因测序,首先想到的就是基因突变检测。GRAIL公司的PapSEEK结合了基因突变和非整倍体的检测方法,检测宫颈刷、宫腔刷和ctDNA三种样本,评估EC和卵巢癌的检测性能。在382例EC患者的宫颈刷中,81%检测到突变,包括78%的早期患者(I/II期)和89%的晚期患者(III/IV期)。在382例EC患者中,38%的宫颈刷样本检测到非整倍体(CNV),其中早期和晚期患者分别为34%和51%。含有突变或CNV的样本为阳性,81%的宫颈刷样本为PapSEEK阳性,包括78%的早期患者和92%的晚期患者。714例未患癌症的女性中,只有1.4%的宫颈刷样本呈阳性(特异性约为99%)。使用宫腔刷取样比用宫颈刷能提高恶性肿瘤的检出率:123例EC患者中有93%呈阳性(早期90%),而125例未患癌症的女性中没有一例阳性(特异性100%)。两种取样方式常见的突变基因相似。值得注意的是,Chiara Herzog等人质疑本研究特异性如此之高是因为研究组和对照组患者的年龄差别较大(62 vs 34岁),而年龄对体细胞突变的数量影响很大。


 PapSEEK的研究方案和结果


在子宫内膜异位症等病变中亦可发现EC的常见基因突变。通过全外显子测序(WES,n=24)或靶向测序(n=3)分析了27例深浸润性子宫内膜异位症病变。WES显示24例患者中有19例(79%)发生体细胞突变。5例患者在ARID1A、PIK3CA、KRAS或PPP2R1A中存在已知的癌症驱动突变,这些突变靶向测序或免疫组化分析得到验证。驱动基因纯偶然突变的可能性极低(P=0.001)。靶向测序和数字PCR分别在2/3例患者和3/12例患者的上皮细胞中发现KRAS突变。26%(10/39)深浸润患者中发现体细胞突变,这些病变都局限于上皮,几乎没有恶性转化的风险。


 

5例内异症患者检出驱动突变


此外,其他一些研究亦证实了突变检测性能的不如人意。WID-qEC研究对五个基因(PTEN,TP53,PIK3CA,ARID1A和CTNNB1)进行了DNA突变分析,其AUC仅为0.83,甚至低于超声的0.86。台湾的一项研究发现,PTEN/TP53突变组合的灵敏度为91.3%,但特异性仅为42.0%。PTEN和TP53突变常见于正常宫颈拭子(分别为25%和33.3%)和良性病变(BE,分别为10%和50%)。在甲基化的基础上增加PTEN/TP53突变检测并没有提高EC的检出率。


 PTEN/TP53突变检测性能

 

子宫内膜癌的甲基化检测


基于突变检测的缺陷,目前各厂家采用的主流方法均为甲基化检测。WID-qEC欧洲多队列研究选择了GYPC和ZSCAN12基因的共三个DNA甲基化区域。其中三个队列检测性能相近。与其他队列相比,林奇队列WID-qEC的敏感性较低,但未检出的两例样本在采样时组织学也是阴性。Karolinska队列中一年以内样本的检出率为90.9%,一年以上的检出率仅为20%。绝经状态、年龄、分期、分级、种族和组织学差异不影响检测性能。WID-qEC性能(AUC=0.94)优于超声或DNA突变分析。


 WID-qEC研究方案

 

WID-qEC检测性能对比(WID-qEC vs DNA mut vs 超声)


WID-qEC在英国的EPI-SURE前瞻性研究入组≥45岁、异常子宫出血患者;排除妊娠期和有子宫切除史患者。收集宫颈脱离细胞进行ZSCAN12和GYPC甲基化检测,同时进行超声检测子宫内膜厚度,根据病情对内膜及病变进行活检、切除或诊断性刮宫。共有399例患者纳入最终研究,12例癌症患者,375例未患癌,12例临床结果不确定。基于子宫内膜厚度检测的AUC为87.2%,WID-qEC的AUC为94.3%。超声采用4.5 mm阈值时的敏感性为90.9%,特异性为79.1%,PPV为11.8%,NPV为99.6%。WID-qEC敏感性为90.9%,特异性为92.1%,PPV为25.6%,NPV为99.7%。当采用更高阈值(≥0·3 ΣPMR)时,特异性增加到97.3%,而敏感性没有变化。


 EPI-SURE研究检测性能对比(WID-qEC vs 子宫内膜厚度


还有多个研究报道了其他一些甲基化标志物。MPap值由两个基因(BHLHE22、CDO1)的甲基化状态确定,并结合其他两个临床变量(年龄,BMI),检测EC的敏感性和NPV优于经阴道超声。将MPap分流算法应用于台湾医保数据库时,可以减少69~73%的侵入性手术。CDO1和ZNF454联合检测的训练集中,与正常组织和BE患者相比,EC和非典型增生(AH)患者的组织学标本中CDO1和ZNF454高甲基化(P<0.001)。训练集的AUC为0.911,测试集的AUC为0.931。CDO1/CELF4双基因甲基化试验对AH和EC的敏感性和特异性分别达到84.9%和86.6%。子宫内膜厚度联合DNA甲基化检测进一步将特异性提高到94.9%。此外,有一些泛癌种甲基化标志物应用于EC。SIX6在EC和BE中的甲基化水平具有显著性差异(p<0.0001)。SIX6基因高甲基化诊断EC的AUC为0.94。PCDHGB7检测模型的灵敏度为98.61%,特异度为60.53%,PPV为82.56%,NPV为95.83%。


 

EC甲基化检测可能的应用场景

 

检测样本的选择


45项共涉及6599例EC患者的meta分析提示,在EC诊断或手术前,45%的患者巴氏试验结果异常。因此肿瘤DNA甲基化标志物检测及临床应用专家共识(2024版)认为使用宫颈脱落细胞进行内膜癌甲基化早期诊断具临床可行性。但需注意的是,多项研究提示采用宫腔脱落细胞的检测性能优于宫颈脱落细胞。PapSEEK研究对比宫腔和宫颈脱落细胞检测性能,总体阳性率93% vs 81%,早期阳性率90% vs 78%,特异性100% vs 99%。同济医院的研究者也发现宫腔脱落细胞的甲基化检测性能优于宫颈脱落细胞,灵敏度96.03% vs 75.45%,特异度91.89% vs 76.58%,AUC 0.968 vs 0.813,差异有统计学意义(P<0.0001)。


 

宫腔和宫颈脱落细胞检测性能对比


还有一些其他关于检测样本选择的研究。WID-qEC可用于自采样样本,但敏感性略低(75% vs 医师采样92.9%)。一项研究对比了阴道卫生棉条样本和宫腔脱落细胞样本,通过卫生棉条收集的DNA总量的中位数为4.7 μg,从宫腔刷收集的为33 μg。两种采样方法都得到了足够焦磷酸测序的DNA。琼脂糖凝胶电泳和GAPDH基因的PCR检测证实了来自卫生棉条和宫腔刷样本的高质量DNA。与卫生棉条样本相比,宫腔刷样本甲基化水平更高。然而,在卫生棉条和宫腔刷样品中,EC和BE之间的甲基化水平差异相似。因此专家共识认为:卫生棉条收集阴道样本与医师采样可达到一致的DNA甲基化检测水平。


 卫生棉条和宫腔刷样品甲基化水平对比


此外,还有大家非常关注的cfDNA的检测。含四个基因突变检测的panel仅能在18%的早期患者血浆中检测到突变。GRAIL的CCGA研究(NCT02889978)利用cfDNA测序结合机器学习的方法进行基于血液的泛癌早筛,并预测癌症起源。其检测子宫肿瘤和I期子宫肿瘤的灵敏度分别为仅为28%和16.7%。子宫肿瘤预测真阳性的总体准确率为72.7%,其中13例预测为子宫肿瘤,实际为卵巢癌。目前国内外均有一些友商致力于泛癌早筛,有公布的对I期EC的检测敏感度达到96.4%。但从成本角度考虑,泛癌早筛还是高于基于脱落细胞的甲基化检测。


 

CCGA研究的检测性能

 

总结

目前有多种方法可用于子宫内膜癌的早期筛查。驱动基因突变检测的特异性较低,良性病变中亦常见突变,且受到患者年龄的影响。甲基化特异性PCR检测是目前较为可行、性价比较高的筛查方法,可以减少侵入性手术量。样本类型最优为宫腔脱落细胞,宫颈脱落细胞、阴道卫生棉条也是可以接受的替代样本。基于cfDNA的检测也是研究的热点,但距临床应用还有距离。飞朔致力于为肿瘤个体化精准医学检测提供最具创新性的产品和服务,并持续更新现有产品。

 

参考文献

[1] CA Cancer J Clin. 2024 May-Jun;74(3):229-263.

[2] Zhonghua Zhong Liu Za Zhi. 2024 Mar 23;46(3):221-231.

[3] NCCN子宫肿瘤诊疗指南2024 v2

[4] Lancet. 2016 Mar 12;387(10023):1094-1108.

[5] 子宫内膜癌筛查规范建议

[6] J Clin Oncol. 2022 Nov 20;40(33):3828-3838.

[7] Clin Cancer Res. 2017 Jan 1;23(1):263-272.

[8] Cancers (Basel). 2022 Sep 5;14(17):4343.

[9] Int J Biol Markers. 1998 Oct-Dec;13(4):231-7.

[10] Clin Cancer Res. 2017 Jan 1;23(1):263-272.

[11] “生育健康及妇女儿童健康保障”重点专项2022年度项目申报指南(征求意见稿)

[12] Sci Transl Med. 2018 Mar 21;10(433):eaap8793.

[13] N Engl J Med. 2017 May 11;376(19):1835-1848.

[14] J Clin Oncol. 2022 Nov 20;40(33):3828-3838.

[15] Clin Epigenetics. 2019 Nov 28;11(1):170.

[16] Lancet Oncol. 2023 Dec;24(12):1375-1386.

[17] Front Oncol. 2022 Apr 28;12:714663.

[18] Front Oncol. 2023 Dec 1:13:1289366.

[19] Signal Transduct Target Ther. 2022 Jul 6;7(1):208.

[20] Front Mol Biosci. 2022 Jan 4:8:774215.

[21] Cancer Cytopathol. 2020 Nov;128(11):792-802.

[22] 现代妇产科进展2023年12月第32卷第12期

[23] Int J Cancer. 2024 Sep 1;155(5):800-806.

[24] Gynecol Oncol. 2015 Apr;137(1):14-22.

[25] Mod Pathol. 2019 Mar;32(3):405-414.

[26] Ann Oncol. 2021 Sep;32(9):1167-1177.