小细胞肺癌治疗进展探究
新闻来源: 发布时间:[2025-02-20]
2025年2月5日,基于国际多中心Ⅲ期ASTRUM-005研究里程碑式的突破,欧盟委员会(EC)重磅批准我国原研的创新型PD-1抑制剂斯鲁利单抗联合化疗用于广泛期小细胞肺癌(ES-SCLC)一线治疗(图1)。由此,斯鲁利单抗成为我国小细胞肺癌(SCLC)领域首个且目前唯一成功出海欧洲的PD-1抑制剂,为中国创新药国际化征程又写下浓墨重彩的一笔,其突破疗效和品质在惠及中国患者的同时,将为全球更广泛患者带来福祉[1]。

图1 ASTRUM-005研究OS结果
小细胞肺癌是一种具有高度侵袭性的神经内分泌肿瘤,具有生长迅速、易早期转移等特征,作为肺癌中恶性程度高、预后差的类型,其治疗进展一直备受关注。尽管小细胞肺癌对初始治疗非常敏感,但绝大多数患者在 6 个月内出现疾病进展,而且复发后的治疗选择非常有限。免疫检查点抑制剂的出现为小细胞肺癌患者带来了新的希望,免疫检查点抑制剂联合化疗使广泛期小细胞肺癌(ES-SCLC)患者的生存获得显著延长,成为广泛期小细胞肺癌一线治疗新的标准,这为小细胞肺癌患者提供了更多的治疗选择。
尽管相较于非小细胞癌,小细胞肺癌的治疗进展较为缓慢,但在肿瘤治疗领域整体推进的浪潮中,小细胞肺癌的治疗也不断涌现了一些显著的进展。
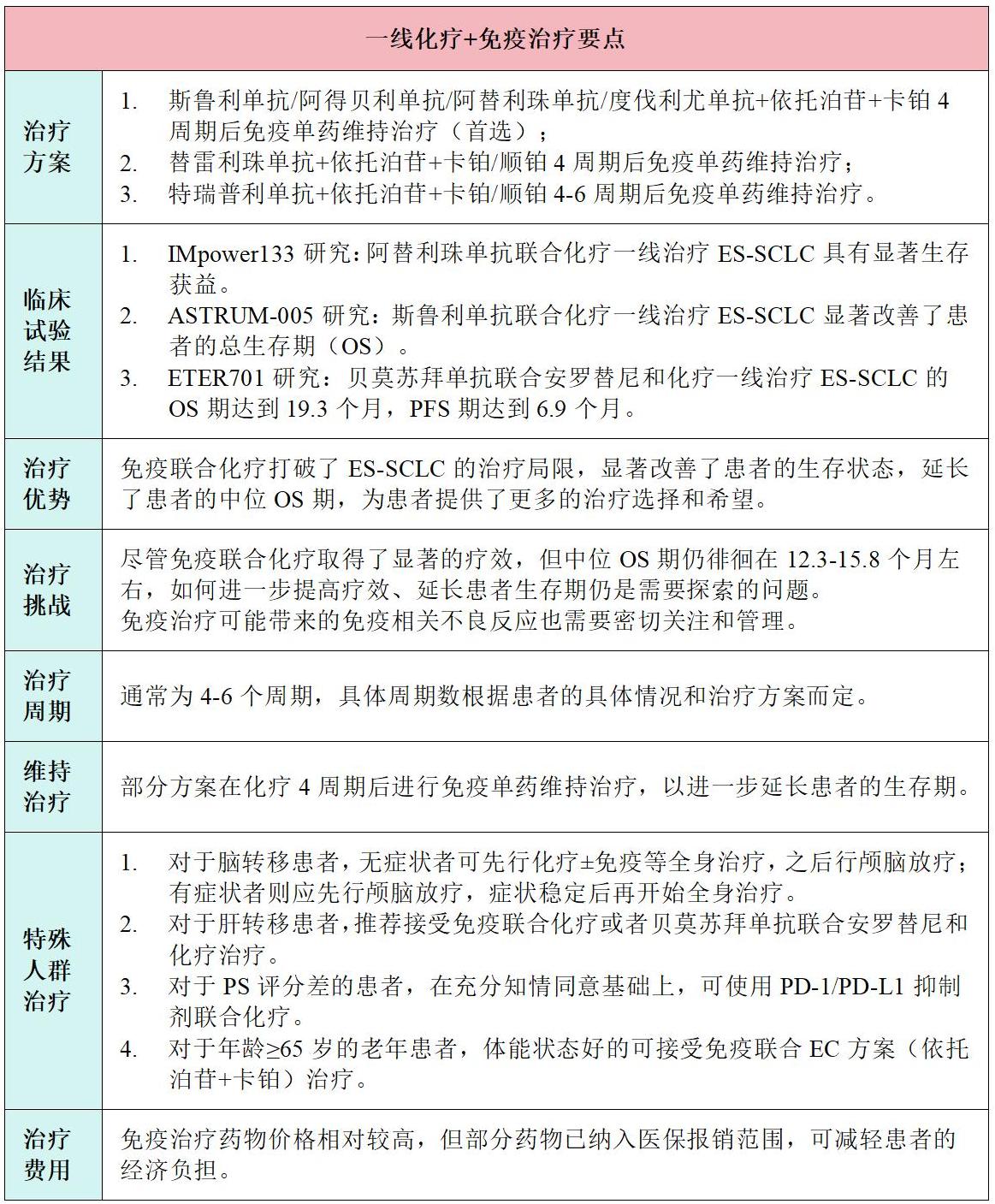
一线化疗联合免疫治疗已成为广泛期小细胞肺癌的标准治疗模式,该治疗模式通过结合化疗药物对癌细胞的直接杀灭作用与免疫治疗的免疫调节作用,显著提高了患者的总生存期和无进展生存期(表1)。化疗药物能够迅速减少肿瘤负荷,而免疫治疗则通过激活患者自身的免疫系统,使其能够更有效地识别和清除残留的癌细胞,从而实现对肿瘤的长期控制,如 CASPIN研究与 IMpower133 研究等[2]。
表1 一线化疗+免疫治疗要点

2024 年发表的 EXTENTORCH 研究与 RATIONALE-312 研究[3]两项研究均表明免疫联合化疗一线治疗 ES-SCLC 患者具有显著的生存获益和临床意义(表2,图2)。
表2 EXTENTORCH 研究与 RATIONALE-312 研究对比



图2 替雷利珠单抗 OS(A)和PFS(C)的Kaplan-Meier分析图
ADRIATIC 研究[4]是一项随机、双盲、全球、多中心的 III 期临床试验,旨在评估 Durvalumab(度伐利尤单抗)作为巩固治疗在未进展的局限期小细胞肺癌(LS-SCLC)患者中的疗效和安全性,为局限期小细胞肺癌维持治疗提供了新思路。患者在完成标准的同步放化疗(cCRT)后未出现疾病进展,共纳入 730 名患者。结果显示(图3),使用度伐利尤单抗进行维持治疗较安慰剂显著提高 PFS(16.8m vs 5.6m)及 OS(55.9m vs 35.3m),各亚组患者均能获益。但 III 期患者占比 87.5%,且放化疗后免疫治疗维持的毒副反应需关注,如放射性肺炎发生率为 38.2%,严重程度为 3.1%。
图3 意向治疗人群中的PFS
Durvalumab 作为巩固治疗在未进展的局限期小细胞肺癌患者中显著改善了总生存期和无进展生存期,且安全性可控。这些结果为局限期小细胞肺癌的治疗提供了新的标准,即在同步放化疗后使用 Durvalumab 进行巩固治疗。
ETER701 研究[5]是一项多中心、双盲、随机、安慰剂对照的 III 期临床试验,旨在评估贝莫苏拜单抗与安罗替尼联合标准依托泊苷和卡铂化疗(EP 方案)治疗广泛期小细胞肺癌(ES-SCLC)患者的疗效和安全性。共纳入 738 名初次治疗的 ES-SCLC 患者。


图4 贝莫苏拜单抗联合安罗替尼:OS和PFS的Kaplan-Meier分析图
结果显示(图4),四药联合组较 EP 方案显著提高 OS(19.3m vs 11.9m)与 PFS(6.9m vs 4.2m),毒副反应可耐受。生存曲线在治疗后 4 个月左右即出现明显分开,短期有效率较对照组提高 15% 左右,完全缓解(CR)率首次突破 1%(1.2%),为部分症状重、预后不良患者提供了新选择。此外,安罗替尼 + EP 方案也改善了 PFS 和客观缓解率,但 OS 的差异没有统计学意义。
2024 年 5 月 16 日,塔拉妥单抗(针对 DLL3 与 CD3 的双特异性 T 细胞衔接蛋白)被 FDA 加速批准用于广泛期小细胞肺癌二线治疗。DeLLphi-300 研究用于复发或难治性小细胞肺癌(SCLC)的安全性、耐受性以及疗效。共有 152 名患者接受了 ≥10mg 的 tarlatamab 治疗,中位随访时间为 12.1 个月[6]。结果显示(图5),塔拉妥单抗对小细胞肺癌脑转移患者有效率为 35.3%,中位 PFS 与 OS 分别为 3.5 个月与 17.5 个月,既往颅脑放疗患者疗效更佳,但入组患者数量少,结果缺乏说服力,且存在 CRS、ICANS 等毒副反应处理问题。
图5 塔拉妥拜单抗联合安罗替尼:OS和PFS的Kaplan-Meier分析图
DeLLphi-300 研究的长期随访结果表明,Tarlatamab 在之前接受过治疗的 SCLC 患者中显示出持久的治疗效果和前所未有的生存结果。此外,Tarlatamab 在颅内疗效方面也展现出积极的潜力,支持对其进一步研究。
TROPiCS-03 研究是一项开放标签、多队列、II 期临床试验,旨在评估戈沙妥珠单抗(Sacituzumab Govitecan,SG)用于多种转移性实体瘤的疗效与安全性,包括非小细胞肺癌(NSCLC)、广泛期小细胞肺癌(ES-SCLC)[7]、头颈部鳞状细胞癌(HNSCC)和子宫内膜癌等。结果表明(图6),戈沙妥珠单抗用于广泛期小细胞肺癌二线治疗的有效率为 41.9%,中位 PFS 与 OS 分别为 4.4 个月与 13.6 个月,对既往化疗敏感患者疗效更好。主要毒副反应为腹泻、乏力及骨髓抑制,耐受性较好,但作为 II 期研究,其真实疗效与安全性仍需进一步验证。
图6 沙妥珠单抗:PFS和OS的Kaplan-Meier分析图
TROPiCS-03 研究的初步结果表明,戈沙妥珠单抗在 ES-SCLC患者中显示出良好的抗肿瘤活性和可控的安全性,未来有望为更多肿瘤患者提供新的治疗选择。
CSCO 指南[8]与 NCCN 指南[9]在小细胞肺癌治疗方案上存在一些差异。
综上所述,小细胞肺癌治疗领域取得了显著进展,新的治疗模式和药物不断涌现,为患者带来了更多希望。未来,随着研究的不断深入,小细胞肺癌的治疗将更加精准、有效。
参考文献:
[1] Cheng Y, et al. ASCO 2024 Abstract 8100.
[2] ESMO Open 2022; 7: 100408.
[3] J Thorac Oncol 2024; 19: 1073-1085.
[4] N Engl J Med 2024; 391: 1313-1327.
[5] Nat Med 2024; 30: 2967-2976.
[6] J Clin Oncol 2024; 42: 3392-3399.
[7] J Thorac Oncol. Published online January 2, 2025.
[8] 中国临床肿瘤学会(CSCO)小细胞肺癌诊疗指南2024
[9] NCCN Small cell Lung cancer Version 3. 2025