当前位置:首页 > 新闻资讯 > 企业新闻

NEWS

新闻资讯

科研合作

重磅更新!ESGO-ESTRO-ESP 2025子宫内膜癌指南发布:分子分型驱动治疗决策新时代!

新闻来源: 发布时间:[2025-08-07]


全球妇科肿瘤界瞩目的 ESGO-ESTRO-ESP 子宫内膜癌患者管理指南(2025更新版) 已于8月正式在 Lancet Oncology 发布!这是继2021年全球首个系统性整合分子分型的指南后,基于最新证据(特别是2023 FIGO分期)的又一次重要革新,为子宫内膜癌的精准诊疗提供了更细致的路线图。


 

 

分子分型深度融入临床实践


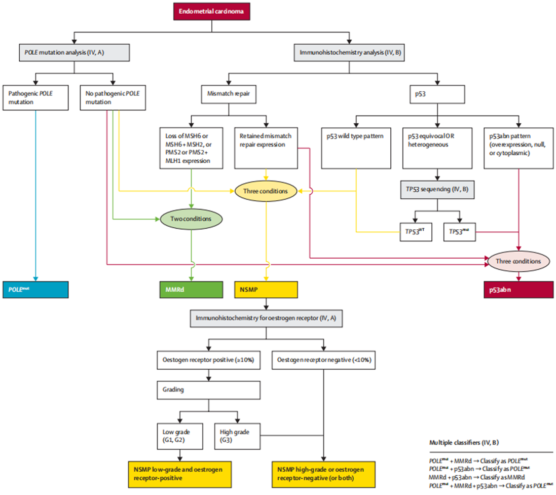
新版指南的核心,在于将 POLE突变 (POLEmut)、错配修复缺陷 (MMRd)、无特定分子谱 (NSMP)、p53异常 (p53abn) 这四种分子亚型更深层次、更精细化地纳入诊断、风险分层、手术决策和辅助治疗选择的各个环节。分子特征不再仅仅是预后指标,更是治疗决策的关键驱动因素。


 

子宫内膜癌分子分型评估算法

Algorithm for assessment of molecular classification of endometrial carcinoma


风险分组的重大调整(关键更新)


基于对分子特征、组织学分级、雌激素受体(ER)状态、淋巴血管间隙侵犯(LVSI)以及2023 FIGO解剖学分期的综合评估,新版指南对风险分组进行了显著优化:


1. NSMP亚型细分(ER状态 & 分级):本次更新最突出的变化!


(1) NSMP低级别(G1-2)且ER阳性:通常归为较低风险组。

(2) NSMP高级别(G3) 和/或 ER阴性:被提升至高风险组。

(3) 具体影响(风险等级调整):

a. IA2m NSMP G3/ER-, IA3m NSMP G3/ER-:低风险 → 高风险。

b. IBm NSMP G3/ER-:中风险 → 高风险。

c. IIAm NSMP G1-2 ER+:中高风险 → 中风险; IIAm NSMP G1-2 ER-:中高风险 → 高风险。

d. IIBm NSMP G1-2 ER-:中高风险 → 高风险。

 

2. MMRd状态影响IIC期风险: MMRd不再自动将IIC期归为高风险。


(1) IICm MMRd 无宫颈间质侵犯且无/局灶LVSI:高风险 → 中风险。

(2) IICm MMRd 伴宫颈间质侵犯或显著LVSI:高风险 → 中高风险。

 

3. 新增“风险不确定”组: 对于当前证据不足以明确归入现有风险分组的特定情况,指南设立了“风险不确定”类别,提醒临床医生谨慎决策。包括:


(1) IA1m NSMP G3/ER- 或 p53abn

(2) ICm NSMP G3/ER- 或 p53abn

(3) III-IVA期无残留病灶 + POLEmut

 

4. 辅助治疗策略的准化(基于风险组):指南详细阐述了不同风险组(低、中、中高、高、不确定)的辅助治疗推荐:


 

 IA‑IVA期子宫内膜癌辅助治疗方案

Algorithms on adjuvant therapy in endometrial carcinoma stages IA–IVA

 

(1) 低风险: 通常无需辅助治疗 (I, A)。

(2) 中风险: 考虑阴道近距离放疗 (I, A), 特定情况(如<60岁,低级别)可不治疗 (II, C)。

(3) 中高风险: 推荐盆腔外照射放疗以实现最 佳控制 (II, A), 特定情况(如pN0)可考虑阴道近距离放疗替代或不治疗。

(4) 高风险: 推荐外照射放疗+化疗 (I, B), 或化疗±近距离放疗 (I, B)。对于 III-IVA期 MMRd, 强烈考虑在化疗基础上加入免疫检查点抑制剂 (II, B)。

(5) 风险不确定: 通常不建议辅助治疗 (IV, C), 需个体化决策。

 

其他重要更新涵盖全流程:


(1) 林奇综合征筛查与管理: 强调对所有患者进行MMR检测(IHC首 选),高风险者遗传咨询和监测/预防性手术。

(2) 手术: 微创手术仍是首 选(包括高风险),强调避免肿瘤溢出,前哨淋巴结活检(SLNB)是标准分期手段,超分期至关重要。明确了卵巢保留的严格指征(年轻、低风险分子型)。

(3) 不适合手术患者的管理: 提供了根治性放疗或替代方案的具体建议。

(4) 晚期/复发性疾病:

a. 手术减瘤强调在可行且安全的前提下追求R0。

b. 一线系统治疗: MMRd患者强烈推荐化疗 + 免疫检查点抑制剂 + 免疫维持 (I, A)。非MMRd患者化疗是基础,化疗+免疫±维持或仑伐替尼+帕博利珠单抗也是重要选择。强调了内分泌治疗在特定慢进展患者中的地位。

c. 二线治疗: 选择高度依赖MMR状态和既往治疗史(是否用过免疫)。

d. 局部复发和寡转移的局部治疗策略。

(5) 随访与患者支持: 强调个体化随访、患者教育、生活质量关注和心理社会支持。

 

总结


ESGO-ESTRO-ESP 2025子宫内膜癌指南代表了该领域诊疗理念的重大进步。它将分子特征置于风险分层和治疗决策的核心,特别是对NSMP和MMRd亚型的细化处理,以及新增的“风险不确定”组,都体现了对肿瘤生物学异质性的深刻理解和精准医疗的深入实践。这份指南为全球临床医生提供了基于最新证据的多学科、个体化管理框架,必将推动子宫内膜癌患者预后的进一步提升。

 

参考文献

Lancet Oncol 2025; 26: e423–e435 (DOI: 10.1016/S1470-2045(25)00322-X)